
![]()
- 長方形を作成する
- ツールパラメータの確認と編集を行う
このチュートリアルはShade3D Ver.24.1以降で作成しています。
Basic、Standard、Professional 全グレードで作成できます。
形状作成などの基本操作をショートカットなどを混えて紹介します。
使用しているショートカットキーは初期設定時のものを使用しています。
キーボードショートカットはCtrlWindows/commandmacOSのように表記しています。これは Windows では Ctrl キーを、macOS では command キ ーを押す操作となります。
CtrlWindows/commandmacOS+x では Windows では Ctrl キーと x、macOS では command キーと x を押す操作となります。
xWindows/macOS では Windows でも macOS でも x キーを押す操作となります。
長方形を作成する
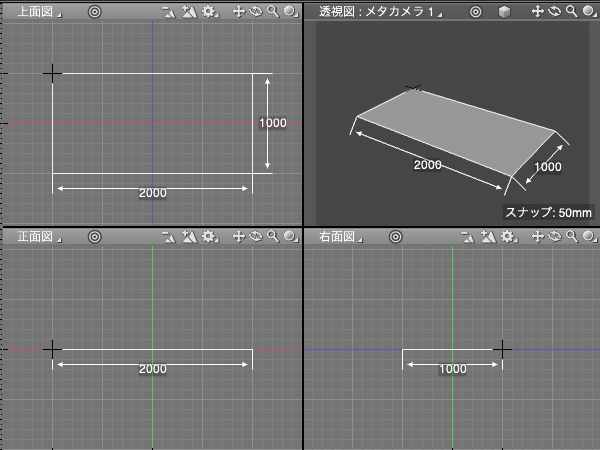
上面図に長方形を作成します。
「ツールボックス」の「作成」 > 「形状」グループ > 「一般」(または自由曲面、ポリゴン) > 「長方形」を選択します。
またはメインメニュー > 「ツール」 > 「作成」 > 「一般」(または自由曲面、ポリゴン) > 「長方形」
「一般」、「自由曲面」の場合は「閉じた線形状」で、「ポリゴン」の場合は「ポリゴンメッシュ」で作成されます。

「上面図」を斜めにドラッグします。ドラッグしたラインを対角線とする長方形が作成されます。

TIPSshiftを押しながらドラッグすると進行方向に45度の制限がかかり正方形となります。
「ツールパラメータ」の「確定」で作成を完了します。

TIPSEnterWindows/returnmacOSまたは他のツールの選択でも確定して終了します。
ツールパラメータで長方形の情報を確認する

- 「位置」テキストボックス
- 長方形の中心の座標値を設定します。
- 「サイズ」テキストボックス
- 長方形の縦と横の値を設定します。
- 「分割」ポップアップメニュー
- 「ポリゴン」のとき、有効となります。
- 面の分割数を選択します。「カスタム」、「分割しない」、「粗い」、「普通」、「細かい」、「最も細かい」から選択します。
- 指定した分割数が「分割数 U」、「分割数 V」に設定されます。
- ・左から「分割しない」(U1/V1)、「粗い」(U2/V2)、「普通」(U4/V4)、「細かい」(U8/V8)、「最も細かい」(U16/V16)
- 「分割数 U」テキストボックス
- 「ポリゴン」のとき、有効となります。
- 面のU方向の分割数を設定します。
- 「分割」ポップアップメニューで設定された値から変更すると「分割」ポップアップメニューは「カスタム」となります。
- ・分割数 U:3、分割数 V:0

- 「分割数 V」テキストボックス
- 「ポリゴン」のとき、有効となります。
- 面のV方向の分割数を設定します。
- 「分割」ポップアップメニューで設定された値から変更すると「分割」ポップアップメニューは「カスタム」となります。
- ・分割数 U:1、分割数 V:3

- 「UV割り当て」チェックボックス
- 「ポリゴン」のとき、有効となります。
- オンのとき、UV層(UV1(距離補正))を作成し、面を割り当てます。

- オフのとき、UV層(UV1(距離補正))は作成されません。

- 「確定」
- 長方形の作成を確定してツールを終了します。
- 「寸法を作成」チェックボックス
- オンのとき、形状に寸法情報を付加します。
- 「確定」
- 長方形の作成を確定してツールを終了します。
- EnterWindows/returnmacOSまたは他のツールの選択でも確定して終了します。
- 「寸法を表示」
- オンのとき、作成中の長方形の縦と横の長さを図面に表示します。